一乐电子

 找回密码
 请使用微信账号登录和注册会员

QQ登录

只需一步,快速开始

微信扫码登录

手机号码,快捷登录

手机号码,快捷登录

搜索
楼主: e315

我的1.9mm64x16LED点阵,,,

 火.. [复制链接]
发表于 2011-7-3 17:02 | 显示全部楼层
回复 19# 德州精诚


    08 接口的
回复

使用道具 举报

发表于 2011-7-4 22:54 | 显示全部楼层
顶一下楼主。
回复

使用道具 举报

 楼主| 发表于 2011-7-5 19:07 | 显示全部楼层
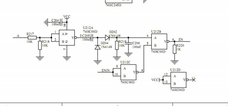
写了个测试程序,对板进行测试,有一个电阻需要调整参数,否则会隔行不显示,,,
即:行板上的R219由原来的10K改为100K,请有板的朋友改下。
回复

使用道具 举报

发表于 2011-7-5 20:33 | 显示全部楼层
本帖最后由 shqi2003 于 2011-7-5 20:34 编辑
写了个测试程序,对板进行测试,有一个电阻需要调整参数,否则会隔行不显示,,,
即:行板上的R219由原来 ...
e315 发表于 2011-7-5 19:07 https://www.yleee.com.cn/images/common/back.gif



    这部分电路有什么特别作用吗?一个行A,一个EN。

7400.jpg
回复

使用道具 举报

 楼主| 发表于 2011-7-5 20:40 | 显示全部楼层
回复 24# shqi2003


   
这部分是行扫保护电路,如果由于其它原因导致单片机死机等,此电路使EN输出为高,从而禁了138的输出,关键点阵。
回复

使用道具 举报

发表于 2011-7-5 20:48 | 显示全部楼层
回复  shqi2003


   
这部分是行扫保护电路,如果由于其它原因导致单片机死机等,此电路使EN输出为高 ...
e315 发表于 2011-7-5 20:40 https://www.yleee.com.cn/images/common/back.gif



    嘿嘿,明白,谢谢!!
回复

使用道具 举报

 楼主| 发表于 2011-7-5 20:53 | 显示全部楼层
回复 26# shqi2003


    记得R219的阻值改为100K,下午费了好大的劲,后来示波器一测,才发现电阻太小了,导致显示异常。。。

另我粗略亮了下,没有做PWM调亮度,电流要2A以上啊,整板温度很明显,耗电啊。。。

我的有一个模块有两个坏点,呜呜 ,,,
回复

使用道具 举报

发表于 2011-7-5 23:35 | 显示全部楼层
昨天中午收到e315大哥发过来的板子 板子做的很不错非常漂亮 e315很是细心把每个窄的排针都给我截好了 在此次再次感谢你了 白天上班没时间  晚上还得学习  后来实在看不下去了  弄小点阵屏(其实我心里早就安奈不住了) 我焊的很细心 生怕弄坏了
昨天弄到23点多才焊完  初步通电  有点小问题  红绿信号好像有点串 今天继续调试
回复

使用道具 举报

 楼主| 发表于 2011-7-6 08:50 | 显示全部楼层
回复 28# cvi670


    R219有没有换掉呢?
有窜信号的话,看下是不是你的供电不足……
回复

使用道具 举报

发表于 2011-7-6 11:38 | 显示全部楼层
我的还没时间安装
回复

使用道具 举报

本版积分规则

QQ|一淘宝店|手机版|商店|一乐电子 ( 粤ICP备09076165号 ) 公安备案粤公网安备 44522102000183号

GMT+8, 2026-5-29 07:07 , Processed in 0.036419 second(s), 28 queries , Gzip On.

Powered by Discuz! X3.5

© 2001-2025 Discuz! Team.

快速回复 返回顶部 返回列表