一乐电子

 找回密码
 请使用微信账号登录和注册会员

QQ登录

只需一步,快速开始

微信扫码登录

手机号码,快捷登录

手机号码,快捷登录

搜索
楼主: 天行健

[KIS 3R33] 用AO4411+3R33+3R35L 做DC-ATX模块

 火... [复制链接]
发表于 2012-2-20 21:20 | 显示全部楼层
套件还是有兴趣的,买点板子自己装也不错。
回复 1 0

使用道具 举报

发表于 2012-2-20 21:52 | 显示全部楼层
等楼主实验成功,能分个pcb吗,另外你考虑过用双6A模块没https://www.yleee.com.cn/viewthr ... &from=favorites,这样体积又能小一点
回复 1 0

使用道具 举报

发表于 2012-2-21 00:08 | 显示全部楼层
强烈关注 等pcb出来  楼主威武
回复 1 0

使用道具 举报

发表于 2012-2-21 22:38 | 显示全部楼层
Power ok这块用LM393来做,会精准一些
不但要考虑延迟时间,还有一个突然掉电时,及时给出Power fail信号,是让硬盘磁头马上回位用的(这时的能量来源是大滤波电容放电)
回复 0 1

使用道具 举报

发表于 2012-2-22 09:00 | 显示全部楼层
再次关注!!!
回复 1 0

使用道具 举报

 楼主| 发表于 2012-2-22 11:31 | 显示全部楼层
本帖最后由 天行健 于 2012-2-22 11:49 编辑
Power ok这块用LM393来做,会精准一些
不但要考虑延迟时间,还有一个突然掉电时,及时给出Power fail信号, ...
simon11 发表于 2012-2-21 22:38 https://www.yleee.com.cn/images/common/back.gif

是的,开始就是考虑采用这个的,用LM393来做,不但可以检测上电还可以检测失压,线路都弄好的,无奈手上没贴片393,如果作为成品我肯定用它,现在是第一个版本,就考虑用简易的管子来做了:

1111.gif
这就是开始做的线路
回复 0 1

使用道具 举报

发表于 2012-2-22 13:52 | 显示全部楼层
本帖最后由 追求真理 于 2012-2-22 13:54 编辑

可以参考这个的时序部分

DC-ATX.PDF

49.5 KB, 下载次数: 392, 下载积分: 一乐金币 -1

WT7510.pdf

62.67 KB, 下载次数: 303, 下载积分: 一乐金币 -1

WT7510具有保护电路.rar

2.08 KB, 下载次数: 376, 下载积分: 一乐金币 -1

回复 1 0

使用道具 举报

 楼主| 发表于 2012-2-23 14:53 | 显示全部楼层
可以参考这个的时序部分
追求真理 发表于 2012-2-22 13:52 https://www.yleee.com.cn/images/common/back.gif

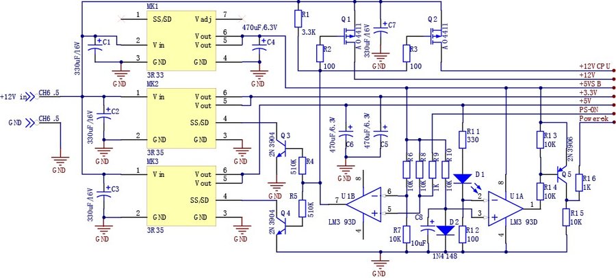
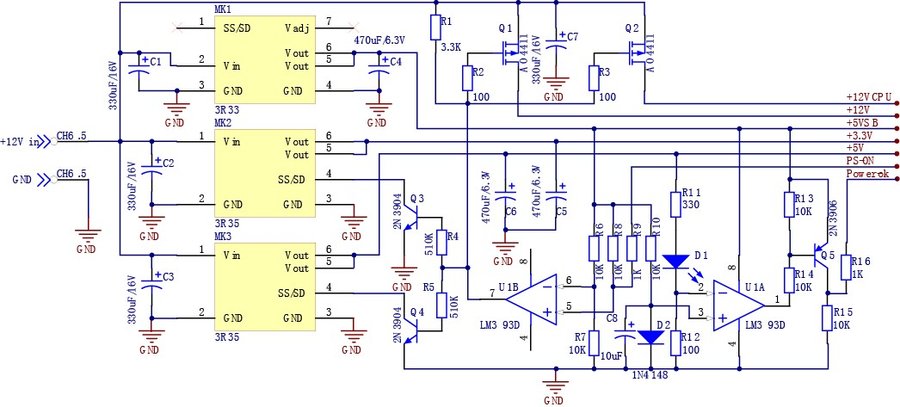
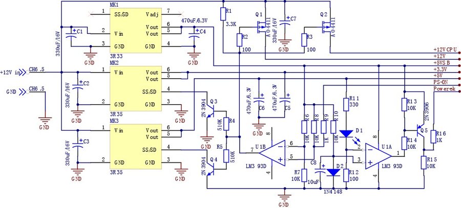
谢谢你的资料,给的专用PC power信号处理芯片确实够强大也够简单,如果手上有,那是一定要用这个芯片的了,可惜手上没有,DIY的精神就是因陋就简,根据大家的提议,虽然手上没有LM393贴片,不过如果手头有LM393的童鞋也许感兴趣,所以我还是重新做了一个用393的DC-ATX板子线路,供大家参考:
V1.jpg

说明一下,这里2个运放单元分别使用了不同的参考电压,其实本来可以采用一个稳压的2.5V左右电压源作为基准,不过低压稳压管手头上不好找,故分开用了2个基准,PS_ON/OFF信号判断用了2.5V,由2个电阻分压得到,而电源电压值判断用了一个开关管正向电压作为基准进行判断,这样做多了2个元件,但是取材方便。


手上有TL431的童鞋,用2个TL431加4个电阻分压采样,可以非常简单获得5V和3.3V同时检测的效果,计算合适,输出可以并联让管子必须2个TL431都导通才工作产生Power_OK信号。
回复 1 0

使用道具 举报

发表于 2012-2-23 22:49 | 显示全部楼层
可能要注意5VSB残压问题:
    故障现象:电源在关机之后,再开机需要拔掉AC输入线才能正常开机,不拔就无法正常开机。
    故障分析:电源+5VSB电路存在残压,没能及时的降下去,导致电源在给主板供电时,两者的时序发生冲突,无法正常开机。当按下Power键时,相当于短接电源的绿色线(PS-ON)和黑色线*(地线)以启动计算机,因为+5VSB电路存在残压,造成关机时PS-ON电压不能及时归位或偏低(正常情况下PS-ON关机时+5V,开机后为0V )会使主板无法识别到反馈信号,造成无法开机
    故障解决:电路上加上电阻以到达强行放电。
回复 1 0

使用道具 举报

发表于 2012-2-25 19:11 | 显示全部楼层
回复 58# 天行健


    LZ能不能共享下PCB图
回复 1 0

使用道具 举报

本版积分规则

QQ|一淘宝店|手机版|商店|一乐电子 ( 粤ICP备09076165号 ) 公安备案粤公网安备 44522102000183号

GMT+8, 2025-11-24 06:31 , Processed in 0.036944 second(s), 28 queries , Gzip On.

Powered by Discuz! X3.5

© 2001-2025 Discuz! Team.

快速回复 返回顶部 返回列表