一乐电子

 找回密码
 请使用微信账号登录和注册会员

QQ登录

只需一步,快速开始

微信扫码登录

手机号码,快捷登录

手机号码,快捷登录

搜索
楼主: 天行健

[KIS 3R33] 用AO4411+3R33+3R35L 做DC-ATX模块

 火... [复制链接]
发表于 2012-3-1 13:39 | 显示全部楼层
回复 93# 天行健


   
回复 1 0

使用道具 举报

 楼主| 发表于 2012-3-1 14:23 | 显示全部楼层
本帖最后由 天行健 于 2012-3-1 14:37 编辑

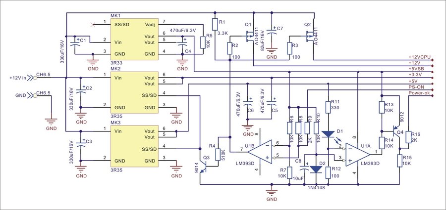
经过一个晚上到现在连续工作,电源板稳定工作,好到现在VR1.1版本工作基本结束,现在附上成品实际线路图和印板图: Vr1.1.jpg

实际线路图见上图
说明:这次线路,经过计算发现3R33模块只是输出5VSB,不需要打开外壳进行任何修改,这样会更加美观不是?只是通过Vadj对地接一个10K1%电阻,就可以输出5.0V电压,精度1%,不过还是必须修整一下,板子做的是直插板,因此,3R33模块的几个引脚必须掰直喽才能用。

再次说明,3R35L模块SS/SD引脚是IC的第6脚,不是第3脚,千万别引错了
3.3V的采样部分不需要任何修改,5V的采样部分要按照前面说的拆掉2个贴片电阻,按照图示位置焊接上110K电阻就可以了,剩下的模块改造请看帖子前面部分。


实际印板图见下图:
Vr1.1印板.jpg


说明:其他的没什么好说,三极管我用的是传统封装的TO92,基极在中间的那种9014和9012,管脚不是如此排列的TO92封装管子请自己调整焊盘位置或者安装时候调换管脚安装。

其中Q1  Q2(AO4411)  U1(LM393D) 都采用的是贴片封装的,直接焊接在印刷线路板背面,顺便说一下,U1手头上没有,因为有网友建议是否采样LM393,想起了用393线路简洁性能也会更加好些,就挖空心思弄了一片(是从DELL模块上面拆下来的哦,代价不菲)。

12V输入插件,是从坏的微动开关上面硬掰下来,修整修整就可以用,和我淘宝弄的12V输入线完美配合,这样的端子其实挺多的,很多继电器和坏的洗衣机什么板子包括电瓶车开关外接头子都是这个规格,直接能用。

板子上有不少大电流部分,比如2个受控12V输出铜箔,还有5VSB铜箔包括别的部分大面积地线路径比较远的地方,需要用焊锡加厚搪锡以便增大载流量或减小接入阻抗,这个合适厚度就可以了,关键是均匀。文件里面以及做好的阻焊掩膜层,有条件的可以直接输出做红油绿油阻焊层,未阻焊部分就是必须搪锡的部分。

最后是SCH和PCB输出文稿以及PDF安装稿:
DC-ATX.rar (285.82 KB, 下载次数: 694)
回复 0 1

使用道具 举报

发表于 2012-3-1 17:44 | 显示全部楼层
楼主有可能出套件吗?等套件...
回复 1 0

使用道具 举报

发表于 2012-3-1 20:00 | 显示全部楼层
这pcb得火啊,高人速度出板
回复 1 1

使用道具 举报

发表于 2012-3-1 21:39 | 显示全部楼层
楼主有可能出套件吗?等套件...
回复 0 1

使用道具 举报

发表于 2012-3-1 21:52 | 显示全部楼层
楼主可以出套件了,在线等!
回复 1 0

使用道具 举报

发表于 2012-3-2 07:51 | 显示全部楼层
谁打样做些板子造福坛友啊
回复 1 0

使用道具 举报

发表于 2012-3-3 14:34 | 显示全部楼层
楼主什么时间出套件
回复 1 0

使用道具 举报

发表于 2012-3-4 09:08 | 显示全部楼层
元件找齐了就是线材难办!!!
回复 1 0

使用道具 举报

 楼主| 发表于 2012-3-5 19:58 | 显示全部楼层
不知道楼上的说的是什么线材?如果是输出线材,电脑店换下的废电源上面去剪下来就能用,如果是输入线,倒是不容易搞,我是特意淘宝弄的,还没发现有单独合适的可以拧螺丝的5/2.5同轴插座卖的,如果是板子上面输入头子不好搞,这个更简单,直接去掉6.5插片,焊在板子上就可以了。
回复 1 0

使用道具 举报

本版积分规则

QQ|一淘宝店|手机版|商店|一乐电子 ( 粤ICP备09076165号 ) 公安备案粤公网安备 44522102000183号

GMT+8, 2026-4-29 00:38 , Processed in 0.038020 second(s), 28 queries , Gzip On.

Powered by Discuz! X3.5

© 2001-2025 Discuz! Team.

快速回复 返回顶部 返回列表