一乐电子

 找回密码
 请使用微信账号登录和注册会员

QQ登录

只需一步,快速开始

微信扫码登录

手机号码,快捷登录

手机号码,快捷登录

搜索
楼主: drsh

9位8字VFD数码管模块化(VFD-INRC09SS49T)

  [复制链接]
发表于 2013-6-10 11:42 | 显示全部楼层
楼主,能不能给出你这个测试板的字模,
回复

使用道具 举报

 楼主| 发表于 2013-6-10 11:58 | 显示全部楼层
chjj0 发表于 2013-6-10 00:51
今晚收到测试版,焊上VFD与插针。
上电,发现灯丝偏红。
上示波器观察灯丝电压,Vpp = 15V, f = 28kHZ; ...

很好的测试数据。
接好MCU点亮后,灯丝红色几乎看不到了。

回复

使用道具 举报

 楼主| 发表于 2013-6-10 12:00 | 显示全部楼层
本帖最后由 drsh 于 2013-6-10 12:05 编辑
chjj0 发表于 2013-6-10 11:42
楼主,能不能给出你这个测试板的字模,

很简单啊,就是共阴极数码管的字模。

const uchar table_A[]=
{  
  0x3f,0x06,0x5b,0x4f,0x66,0x6d,0x7d,0x07,0x7f,0x6f,  // 0-9
  0x77,0x7c,0x39,0x5e,0x79,0x71                       // A-F
};                                                    // 共阴字码表

把待显数据放到DP_Cache[9]中,用VFD_Display()就可显示了。
回复

使用道具 举报

发表于 2013-6-10 13:33 | 显示全部楼层
drsh 发表于 2013-6-10 12:00
很简单啊,就是共阴极数码管的字模。

const uchar table_A[]=

嗯,可以了。
K1600_照片.JPG
另,模块上电后有吱吱声,怀疑是灯丝发出的。
您那边有这个情况吗?

回复

使用道具 举报

发表于 2013-6-10 13:35 | 显示全部楼层
drsh 发表于 2013-6-10 12:00
很简单啊,就是共阴极数码管的字模。

const uchar table_A[]=

建议将const改成code
回复

使用道具 举报

 楼主| 发表于 2013-6-10 14:15 | 显示全部楼层
chjj0 发表于 2013-6-10 13:33
嗯,可以了。

另,模块上电后有吱吱声,怀疑是灯丝发出的。

很好!
也有的,是灯丝发出的,不过很轻微,跟我手头上的成品三星屏16T202DA1J声音差不多。
回复

使用道具 举报

 楼主| 发表于 2013-6-10 14:17 | 显示全部楼层
chjj0 发表于 2013-6-10 13:35
建议将const改成code

我用的是PIC的MCU,用的是HI-TECH PICC编译器,若用code是通不过编译的。
回复

使用道具 举报

发表于 2013-6-11 00:04 | 显示全部楼层
drsh 发表于 2013-6-10 14:17
我用的是PIC的MCU,用的是HI-TECH PICC编译器,若用code是通不过编译的。

哦~~原来这样,本人不会PIC的,见笑了。
回复

使用道具 举报

发表于 2013-6-20 11:24 | 显示全部楼层
drsh 发表于 2013-6-10 14:15
很好!
也有的,是灯丝发出的,不过很轻微,跟我手头上的成品三星屏16T202DA1J声音差不多。


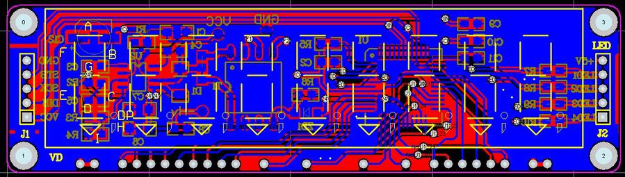
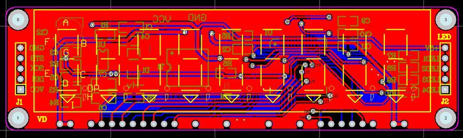
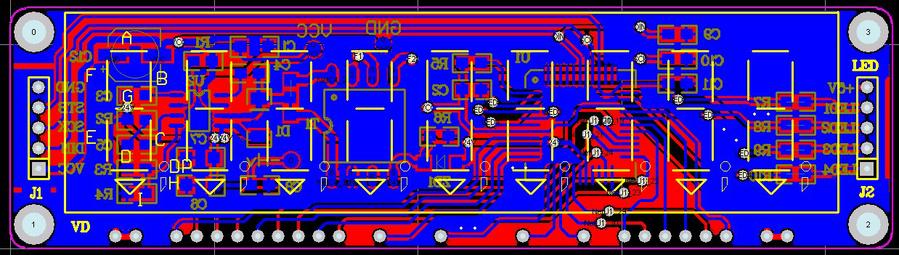
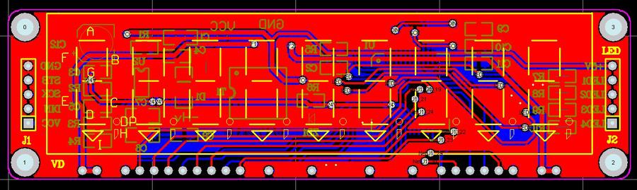
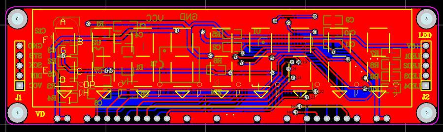
我用MP2307改造后,替换了34063,用MP2307负压模式输出-24V电压,同时使用隔离变压器,生成1.5+1.5V的灯丝电压,中间抽头通过5.1V稳压二极管接-24V,效果很好,而且没听到有吱吱声。已经去打板子了。左边插座是数据接口,右边的插座是4个LED控制。
9vfd.JPG
                     9位VFD
9vfd2.JPG
                     底层
10vfd.JPG
                10位VFD
10vfd2.JPG
                底层
回复

使用道具 举报

 楼主| 发表于 2013-6-20 11:58 | 显示全部楼层
gmliwei 发表于 2013-6-20 11:24
我用MP2307改造后,替换了34063,用MP2307负压模式输出-24V电压,同时使用隔离变压器,生成1.5+1.5V的 ...

不错!
这个设计效率应该不错,手头上囤KIS-3R33S的有福了。
只是隔离变压器要自行绕制,比较麻烦。
你用的变压器高度多少,给个截图啊。
板到之后期待您的实物测试数据。
回复

使用道具 举报

本版积分规则

QQ|一淘宝店|手机版|商店|一乐电子 ( 粤ICP备09076165号 ) 公安备案粤公网安备 44522102000183号

GMT+8, 2025-11-24 06:06 , Processed in 0.034470 second(s), 28 queries , Gzip On.

Powered by Discuz! X3.5

© 2001-2025 Discuz! Team.

快速回复 返回顶部 返回列表