一乐电子

 找回密码
 请使用微信账号登录和注册会员

QQ登录

只需一步,快速开始

微信扫码登录

手机号码,快捷登录

手机号码,快捷登录

搜索
查看: 74554|回复: 256

【短信铃】12864LCD利用——双面PCB 扩大测试

 火... [复制链接]
发表于 2010-9-13 20:20 | 显示全部楼层 |阅读模式
https://www.yleee.com.cn/redirect.php?goto=findpost&ptid=2037&pid=58792&fromuid=14
【12864LCD(中文来电显示器)】的测试和利用

      双面板已经到手。因为是“样板”,数量不多。
      想“扩大测试”——征求对于此版“有浓烈的兴趣”、具有“一定的软件硬件能力”、愿意为此版的完善和提高出力的朋友,来报名!
      测试免费提供:
      1、免费提供PCB空板一块,邮费自负(统一收取快递费10元);
      2、提供电路图(PDF文件)和测试固件(HEX文件);
      测试回馈要求:
      1、必须要有反馈——装没装好、装成什么样子,都要有反馈和图片在论坛发表;
      2、如果有能力进行改善软件功能的朋友,可以在第二步中、再继续进行。
      测试报名方式:
      1、估计可分发PCB数量:6块;
      2、优先参与人员:fujiachun 傅老师(前期测试者)、fat(前期热转印单面板提供者)、dradeng(【一乐套件制作】版主、积极探索无热风枪拆装者);
      3、其他有兴趣、有能力参加的朋友,均可报名——“择优录取”。
 楼主| 发表于 2010-9-13 20:20 | 显示全部楼层
本帖最后由 无锡风 于 2010-9-17 21:08 编辑

报名截止时间
2010-9-14 20:20 (明天,星期三晚上)
——主要是考虑到有些朋友不能天天上网
——两天48小时、时间足够了罢?

经过小范围征求意见,决定以下 6位朋友、获得免费的测试PCB:
1、fujiachun、fat、dradeng 三位版主;
2、fxhfxh、 hldiy、 twtarm 三位坛友。

实在是因为“测试样板”,不敢一次性加工太多......
——敬请所有报了名,尤其是已经获得了“提名”、却没有等到测试版PCB的朋友
——给予谅解!!!

准备在9月19日(星期天)包装交付
——因为是请同事带回家发快递(可以比我这里至少便宜5元),希望是一次性办理。

回复

使用道具 举报

 楼主| 发表于 2010-9-13 20:20 | 显示全部楼层
本帖最后由 无锡风 于 2010-9-18 09:56 编辑

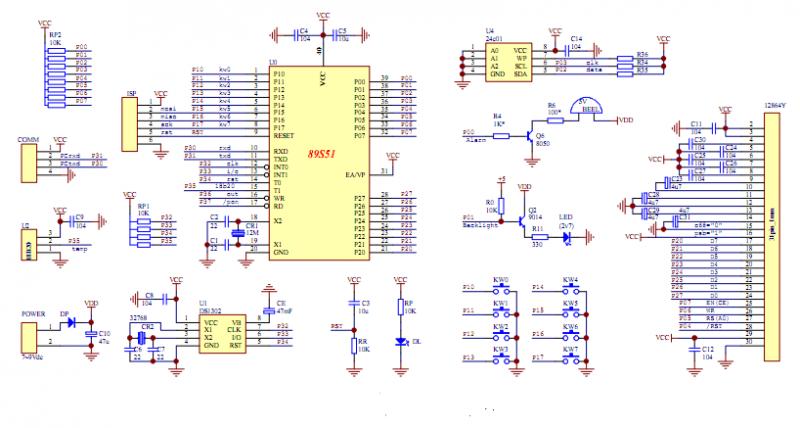
参考电路图:
【短信铃】12864利用图纸.PNG
12864_LCD 测试电路.pdf (27.3 KB, 下载次数: 1183)
12864_LCD 测试固件.rar (11.86 KB, 下载次数: 1055)


单片机:at89s52(isp下载)或者stc52(串口TTL电平下载);
时钟芯片:DS1302;
温度芯片:DS18B20;

供电电压:3.3v/3.6v(另加贴片1117三端稳压器)或者4.3v/3.6v(拆机短信铃78L05+4148),择其一;
eerom:预留24cxx芯片位置;
预留其他功能条件:预留【电波钟】模块的硬件电路;
键盘:利用原外壳导电橡胶按键(若认为时间长可能的接触不良,预留更换轻触按键开关的按装位置及打孔定位)

双面板——正反两面:
【短信铃】双面板·正反面.jpg
双面板——正面(元器件安装面):
【短信铃】双面板·正面(元件面).jpg
双面板——反面(液晶屏+键盘面):
【短信铃】双面板·反面(LCD Key面).jpg

已经发现了一个低级错误:
好在比较容易“纠正”......
78L05安装位置“反向”了——单面板的错误“忘记修改”了——需要“反过来”安装!!!
回复

使用道具 举报

发表于 2010-9-13 20:28 | 显示全部楼层
我先报名一块,其他的原件都有了,如果dradeng搭车没有问题,不过需要来我这里取,还有上会冯老师送您的一管点阵再我这里,只是我近来俗事缠身,无法送货上门了;请冯老师告知汇款方式
回复

使用道具 举报

发表于 2010-9-13 21:57 | 显示全部楼层
我也报名来一块,冯老师画的PCB看着舒服,引人手痒啊。
回复

使用道具 举报

发表于 2010-9-13 21:59 | 显示全部楼层
我也报名
回复

使用道具 举报

发表于 2010-9-13 23:08 | 显示全部楼层
各种原件我基本上都有了,工具也齐全,也有兴趣,不过目前软件方面只会把程序写进单片机,如果可以的话,也报一个名。尽自己一点力量,争取早日出套件。
回复

使用道具 举报

发表于 2010-9-14 00:36 | 显示全部楼层
正学单片机,也报个名。
回复

使用道具 举报

发表于 2010-9-14 04:30 | 显示全部楼层
本帖最后由 wjk478 于 2010-9-14 10:49 编辑

有兴趣,我也来报名
动手方面已经有十几年了,理论知识一般,个人最大的业余爱好.
记得曾经的<电子世界>0.75元/本<无线电>1元/本,杂志买了不少对于当时的我这个已经是不小的开销.
对改善软件方面我不行
回复

使用道具 举报

 楼主| 发表于 2010-9-14 07:08 | 显示全部楼层
本帖最后由 无锡风 于 2010-9-14 07:18 编辑

谢谢上面报名的朋友!
能否多一些自我介绍?
因为,一些朋友、我并不熟悉。

特别是,有几位朋友,我搜索不到你们有帖子发表——不知道是不是论坛搜索功能的问题?
回复

使用道具 举报

本版积分规则

QQ|一淘宝店|手机版|商店|一乐电子 ( 粤ICP备09076165号 ) 公安备案粤公网安备 44522102000183号

GMT+8, 2025-11-24 04:20 , Processed in 0.038906 second(s), 30 queries , Gzip On.

Powered by Discuz! X3.5

© 2001-2025 Discuz! Team.

快速回复 返回顶部 返回列表