一乐电子

 找回密码
 请使用微信账号登录和注册会员

QQ登录

只需一步,快速开始

微信扫码登录

手机号码,快捷登录

手机号码,快捷登录

搜索
楼主: 无锡风

M8_R2R_MOS版数控电源 预装(并联两个N沟道MOS功率管)

[复制链接]
 楼主| 发表于 2009-9-1 22:06 | 显示全部楼层
原帖由 fujiachun 于 2009-8-30 12:12 发表 https://www.yleee.com.cn/images/common/back.gif
请问您现在是哪个极击穿


DS短路——短路的电阻测试值,一组(两个并联MOS管)是7/1欧姆,另外一组,是100/200欧姆;
GS短路——短路的电阻测试值,一组(两个并联MOS管)是29/33欧姆,另外一组,是135/200欧姆;

MOS管型号,是 IRF3710(原帖错为IR3710



[ 本帖最后由 无锡风 于 2009-9-2 15:49 编辑 ]
回复

使用道具 举报

发表于 2009-9-2 07:36 | 显示全部楼层
请问是否IRF3710,我没有并联,我的计划先分几步走,
先不加辅助电源,测试耐压,计划输入到30-35V,已经是7812的极限了,不加辅助电源,降低输出电压,在最大压差下看MOS管的表现(MOS管的Vgd印像中应该接近Vds的,好多开关电源用MOS管,这个电压很高,不知道对不对)。如果这里保持输入和输出的压差,应该和增加辅助电源一样。
然后再测试电流,先使用软件限流,在电流足够小的情况下做短路试验,看小电流的软件保护是否可靠。如果可靠继续做硬件保护部分的试验,昨天买了几只1欧的大功率电阻,计划将硬件限流的保护电阻临时换成1欧,这样短路保护应该在0.6A,短路看看。如果硬件保护也过关在加大,冯老师帮忙看看这样是否有漏洞
回复

使用道具 举报

发表于 2009-9-2 09:05 | 显示全部楼层
原帖由 无锡风 于 2009-9-1 21:53 发表 https://www.yleee.com.cn/images/common/back.gif


GD之间“并接”稳压管——12V稳压二极管的负极接G,稳压二极管正极接D;
栅极(包括稳压二极管)之前,接限流电阻;
请指教!!!

是否弄错了,好像该接GS?以防止VGS过压。
回复

使用道具 举报

发表于 2009-9-2 12:55 | 显示全部楼层
刚才画了个图,不知道这样可不可以。 000.jpg
回复

使用道具 举报

 楼主| 发表于 2009-9-2 15:52 | 显示全部楼层
原帖由 fujiachun 于 2009-9-2 07:36 发表 https://www.yleee.com.cn/images/common/back.gif
请问是否IRF3710,我没有并联,我的计划先分几步走, ...

原帖由 aaaxy 于 2009-9-2 09:05 发表 https://www.yleee.com.cn/images/common/back.gif
是否弄错了,好像该接GS?以防止VGS过压。


不好意思!
昨天晚上接连 出了好多的错误——已经“红色字”修改了——迷糊了!
回复

使用道具 举报

 楼主| 发表于 2009-9-2 15:54 | 显示全部楼层
原帖由 fujiachun 于 2009-9-2 07:36 发表 https://www.yleee.com.cn/images/common/back.gif
先不加辅助电源,测试耐压,计划输入到30-35V,已经是7812的极限了,不加辅助电源,降低输出电压,在最大压差下看MOS管的表现(MOS管的Vgd印像中应该接近Vds的,好多开关电源用MOS管,这个电压很高,不知道对不对)。如果这里保持输入和输出的压差,应该和增加辅助电源一样。
然后再测试电流,先使用软件限流,在电流足够小的情况下做短路试验,看小电流的软件保护是否可靠。如果可靠继续做硬件保护部分的试验,昨天买了几只1欧的大功率电阻,计划将硬件限流的保护电阻临时换成1欧,这样短路保护应该在0.6A,短路看看。如果硬件保护也过关在加大 ...


等 傅老师的测试结果。
回复

使用道具 举报

发表于 2009-9-2 15:54 | 显示全部楼层
原帖由 aaaxy 于 2009-9-2 12:55 发表 https://www.yleee.com.cn/images/common/back.gif
刚才画了个图,不知道这样可不可以。5509

第一步的试验已经证实了137一定要去掉
冯老师C6是否有去掉?

[ 本帖最后由 fujiachun 于 2009-9-2 15:58 编辑 ]
回复

使用道具 举报

 楼主| 发表于 2009-9-2 15:57 | 显示全部楼层
原帖由 fujiachun 于 2009-9-1 20:48 发表 https://www.yleee.com.cn/images/common/back.gif
......再测量MOS,没有损坏,一场虚惊。实测8550已经牺牲,奇怪在于用双极性晶体管的时候上过同样的电压海没有找到损坏的原因损坏的情况是C-E击穿。明天换8550为A 1013,8050为A42试试 ...


“换8550为A1013,8050为A42”
    A1013和A42的耐压参数不错!
    我手头没有如此合适的三极管,特别是PNP的高耐压三极管。
回复

使用道具 举报

发表于 2009-9-2 16:02 | 显示全部楼层
原帖由 无锡风 于 2009-9-2 15:57 发表 https://www.yleee.com.cn/images/common/back.gif


“换8550为A1013,8050为A42”
    A1013和A42的耐压参数不错!
    我手头没有如此合适的三极管,特别是PNP的高耐压三极管。

我手头的破AT电源刚好有一对反压不错的管子,昨天天黑了不好找,今天回去找出来换上
您手头的MOS还够否,我手头有些BUZ347,方便的时候顺便一些给您

[ 本帖最后由 fujiachun 于 2009-9-2 16:06 编辑 ]
回复

使用道具 举报

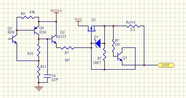
 楼主| 发表于 2009-9-2 16:39 | 显示全部楼层

讨论讨论,研究研究

原帖由 aaaxy 于 2009-9-2 12:55 发表 https://www.yleee.com.cn/images/common/back.gif
刚才画了个图,不知道这样可不可以。5509


    为了方便讨论,重新修改了如下的电路图——不算侵犯著作权罢?
?.jpg
1、为了提高Q4(8550)的BVcer,我安装PCB的R9,已经由47K降低为20K;
        准备更换新的8550(估计在实验中已经“二次击穿”)、再进一步试试降低R9?
2、Q1使用了MOSFET功率管之后,Q2(BD137)的“存在”,可能是Q2“穿透电流”
相对比较大的缘故,会造成输出电压“失控”——若然,不妨去除Q2了,再试验;
3、图中,在Q2发射极和Q1栅极的R21“1K”电阻:
        鉴于加入了D7(稳压二极管)来保护Vgs,R21是必须接入的限流电阻——不过,这个电阻的阻值,好像蛮有讲究的——我试验(两个MOSFET并联电路方式)时、R21随便使用了2K(考虑12V稳压二极管的最大电流值),好像偏大?
4、在增加的GS保护稳压二极管两端,并接电阻R22“10K”:
        倒是一个好主意——出发点是不是提供G的“下地回路”?
        还是干脆R22“直接下地”(一端G、一端GND)——相当于加一个“假负载”?
5、输出电流限流保护三极管(这里改标为TR、与电路图一致)的基极串接电阻“10”,有没有必要?
        大家来出谋划策!谢谢!!!
?.jpg
回复

使用道具 举报

本版积分规则

QQ|一淘宝店|手机版|商店|一乐电子 ( 粤ICP备09076165号 ) 公安备案粤公网安备 44522102000183号

GMT+8, 2025-11-24 05:55 , Processed in 0.034570 second(s), 28 queries , Gzip On.

Powered by Discuz! X3.5

© 2001-2025 Discuz! Team.

快速回复 返回顶部 返回列表