一乐电子

 找回密码
 请使用微信账号登录和注册会员

QQ登录

只需一步,快速开始

微信扫码登录

手机号码,快捷登录

手机号码,快捷登录

搜索
楼主: 无锡风

M8_R2R_MOS版数控电源 预装(并联两个N沟道MOS功率管)

[复制链接]
 楼主| 发表于 2009-9-3 18:09 | 显示全部楼层
原帖由 无锡风 于 2009-9-2 16:39 发表 https://www.yleee.com.cn/images/common/back.gif
   为了方便讨论,重新修改了如下的电路图——不算侵犯著作权罢?
5、输出电流限流保护三极管(这里改标为TR、与电路图一致)的基极串接电阻“10”,有没有必要?
...
/quote]
        谢谢 aaaxy 的电路图!
        这个“输出电流限流保护三极管TR的基极串接电阻10”,非常有必要!
        我今天重新整理了一下实验PCB,发现第五第六两个MOSFET亦坏了——还是击穿!检查了剩余几个同样是“新的”MOSFET,发现其余六个里面,有两个没有使用、就已经击穿损坏了的!!!
        拆下上面所说的“输出电流限流保护三极管TR”,发现BE结已经开路——估计就是其基极没有串接限流电阻“10”的缘故——流过RS1+RS2的大电流压降,远大于TR的正向压降,导致基极大电流烧毁!——现在,刻断其基极连线铜箔、串接了一个100的贴片电阻。  

[quote]原帖由 aaaxy 于 2009-9-3 13:57 发表 https://www.yleee.com.cn/images/common/back.gif
“开关电源”应该不是硬件保护电路引起的,好像是硬件保护电路和单片机的“合作”功劳。
原帖由 fujiachun 于 2009-9-3 16:48 发表 https://www.yleee.com.cn/images/common/back.gif
今天回去试试,不过看电路好像硬件部分也没有保持,就是关断功率管电流必然下降,然后保护管就截止了,电流有上去到保护值,这个如果没有单片机的合作会是啥样子哪?


        在这里,估计还是 aaaxy 分析的:“好像是硬件保护电路和单片机的‘合作’功劳”!
        “如果没有单片机的合作会是啥样子”——TR是“限流保护”方式——如果没有单片机的“合作”,输出电流将维持在“限流的最大值水平上(就本套件的RS1+RS2=0.2的条件下,大致是3.8A左右)
        这个“如果没有单片机的合作会是啥样子”?我曾经在【测试版】帖里、汇报过的。
回复

使用道具 举报

 楼主| 发表于 2009-9-3 21:27 | 显示全部楼层
原帖由 aaaxy 于 2009-9-2 12:55 发表 https://www.yleee.com.cn/images/common/back.gif
刚才画了个图,不知道这样可不可以。5509

?.jpg

        我实验电路的主回路部分
        其中,“硬件限流部分”,临时学习了 aaaxy 老师的设计,谢谢!
        ——能者为师,活学活用 ......
M8_R2R_MOS 主回路.PNG
回复

使用道具 举报

 楼主| 发表于 2009-9-4 07:11 | 显示全部楼层
昨天晚上在论坛上帖,几次都“找不到网页”!
重复打字几次.......而且,网速特别慢!!

说明一下:
        1、关于MOSFET功率管的实验,除了“短路测试”没有通过之外,一般性的控制输出,均是“正常”的。
        2、目前的“辅助电源”,输出电压只能达到5V左右,而且负载能力较差——有待改进;
回复

使用道具 举报

发表于 2009-9-4 08:08 | 显示全部楼层
原帖由 无锡风 于 2009-9-3 21:27 发表 https://www.yleee.com.cn/images/common/back.gif

5557

        我实验电路的主回路部分
        其中,“硬件限流部分”,临时学习了 aaaxy 老师的设计,谢谢!
        ——能者为师,活学活用 ......
5558

老师不敢当!只是随手画图,一切由待老大改进。
11.jpg 红线标示电路是否有问题?
回复

使用道具 举报

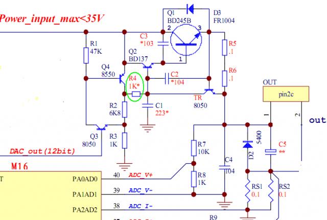
 楼主| 发表于 2009-9-5 07:51 | 显示全部楼层
原帖由 aaaxy 于 2009-9-4 08:08 发表 https://www.yleee.com.cn/images/common/back.gif
老师不敢当!只是随手画图,一切由待老大改进。
红线标示电路是否有问题?


“红线标示电路”,的确有些诡异!不过,在实际运行中,电路尚能“工作正常”:
1、正常运行时,保护三极管Q5(原电路图中标号TR)是截止的,则“此路不通”;
2、从“红线”可以更加清楚地看到,电路对于Q4的耐压要求!
        就8050的BVcbo=30V/BVceo=25V参数而言,使用在“这里”是“很勉强”、甚至于是“不够用”的!
        只是,手头没有合适的PNP三极管!
      (顺便提一下:就查到的8050资料看,其耐压亦有两种版本:30V/45V)
3、我曾经考虑过,如您上传的图“类似”,在“红线”回路里,加一个“限流电阻”,(如下图绿色圈里的R4)......
         M16_R2R 主回路.PNG
回复

使用道具 举报

发表于 2009-9-5 23:30 | 显示全部楼层
进度太快,有点跟不上
冯老师,正成电子的中功率管94502和94002您是否买了,好像都是高反压的管子

[ 本帖最后由 fujiachun 于 2009-9-6 00:57 编辑 ]
回复

使用道具 举报

 楼主| 发表于 2009-9-6 06:46 | 显示全部楼层
原帖由 fujiachun 于 2009-9-5 23:30 发表 https://www.yleee.com.cn/images/common/back.gif
......正成电子的中功率管94502和94002您是否买了,好像都是高反压的管子


好像没有卖啊。
回复

使用道具 举报

发表于 2009-9-6 07:14 | 显示全部楼层
画了个简单地输出电流限止电路,是否可行,仅供参考!

          RV1电压直接取自电流取样电阻,调RV1控制Q2导通点(最大电流限止)。

          当Q2导通后,D1导通。Q1栅极电压降低,限止流过Q1的电流。

我.JPG

[ 本帖最后由 倪大德 于 2009-9-6 07:18 编辑 ]
回复

使用道具 举报

 楼主| 发表于 2009-9-6 07:36 | 显示全部楼层
原帖由 倪大德 于 2009-9-6 07:14 发表 https://www.yleee.com.cn/images/common/back.gif
画了个简单地输出电流限止电路,是否可行,仅供参考!
          RV1电压直接取自电流取样电阻,调RV1控制Q2导通点(最大电流限止)。
          当Q2导通后,D1导通。Q1栅极电压降低,限止流过Q1的电流。...


       谢谢 倪工的电路,您的这个电路,在电路的逻辑上没有问题,应该可行。

        可是,“问题”在于:
       1、“原来”的限流保护电路(原仿PIC,再加加上 aaaxy 提出的、基极限流电阻,更加完善),亦是“在电路的逻辑上没有问题,应该可行”的呀!?
       2、为什么,那个硬件保护电路、没有起到限流保护作用???!!!
       3、为什么,程序的电流环节、(对于MOSFET)没有起到限流保护作用???!!!
       4、——而双极功率晶体管、可以保护?
回复

使用道具 举报

发表于 2009-9-6 08:04 | 显示全部楼层
原帖由 无锡风 于 2009-9-6 07:36 发表 https://www.yleee.com.cn/images/common/back.gif


        谢谢 倪工的电路,您的这个电路,在电路的逻辑上没有问题,应该可行。

        可是,“问题”在于:
       1、“原来”的限流保护电路(原仿PIC,再加加上 aaaxy 提出的、基极限流电阻,更加完善 ...




         1.  电流的大小,直接反映在电流取样电阻上。基于这点考虑,才画出上面的电流限止电路。(电路是否可行没试)

        2.  软件方面?
回复

使用道具 举报

本版积分规则

QQ|一淘宝店|手机版|商店|一乐电子 ( 粤ICP备09076165号 ) 公安备案粤公网安备 44522102000183号

GMT+8, 2025-11-24 02:59 , Processed in 0.035599 second(s), 28 queries , Gzip On.

Powered by Discuz! X3.5

© 2001-2025 Discuz! Team.

快速回复 返回顶部 返回列表