一乐电子

 找回密码
 请使用微信账号登录和注册会员

QQ登录

只需一步,快速开始

微信扫码登录

手机号码,快捷登录

手机号码,快捷登录

搜索
楼主: shqi2003

手工制作1.9mm的模块的16X64双色点阵屏(下)PCB制作

 火... [复制链接]
发表于 2011-3-2 10:21 | 显示全部楼层
要是我就不考虑4953,4953就是两个MOSFET SOP-8封装价格贵,普通SOT-23封装的8550可以用,电流不够可以随时换SOT-23的MOSFET,电流一样可以达到3-6A。而价格要便宜一半!
回复

使用道具 举报

发表于 2011-3-6 13:43 | 显示全部楼层
本帖最后由 cvi670 于 2011-3-6 13:51 编辑

正在努力画图  贴片的 确实不好画啊 !引脚太密了  间距太小  不知线做到0.245mm是否可以啊
看看图吧
pcb1_conew1.jpg
显示板  设置八个固定孔

行驱动板PCB2

行驱动板PCB2

行驱动板   设置08接口
回复

使用道具 举报

发表于 2011-3-14 19:12 | 显示全部楼层
最近有点忙  天天早晨六点去钢厂调设备 耽误进度了  希望大家谅解  等忙完这几天 我会继续的
回复

使用道具 举报

 楼主| 发表于 2011-3-14 20:27 | 显示全部楼层
最近有点忙  天天早晨六点去钢厂调设备 耽误进度了  希望大家谅解  等忙完这几天 我会继续的
cvi670 发表于 2011-3-14 19:12 https://www.yleee.com.cn/images/common/back.gif



    辛苦你了,看看能不能实际使用再给你回复。
回复

使用道具 举报

发表于 2011-3-19 12:06 | 显示全部楼层
支持一下
回复

使用道具 举报

发表于 2011-3-25 22:24 | 显示全部楼层
继续作业 最近忙了点 报告进度 看图

每天画一点

全图

全图


原件的摆放位置真是让我绞尽脑汁啊

部分

部分
回复

使用道具 举报

发表于 2011-3-27 17:34 | 显示全部楼层
继续作业  哎呀这个东西太伤脑筋了 显示板基本完成 大家请看
显示板基本完成 大家看看哪里需要改进
0327PCB1.jpg
显示板局部图  不知道为什么3D效果无法显示 总是提示错误 不知哪位明白 告诉我
0327PCB.jpg
行驱动小板正在施工中 大家看看哪里需要改进
PCB0327.jpg   
行驱动小板PCB图  
PCB03271.jpg
回复

使用道具 举报

发表于 2011-3-30 12:19 | 显示全部楼层
做好以后有空弄个套件,这样大家都可以玩玩!
回复

使用道具 举报

发表于 2011-3-30 13:26 | 显示全部楼层
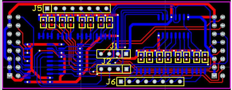
基本的两块板子  画完了  (显示板A板,行驱动B板)大家给审评一下 看看哪里需要改进啊
这作业做着真费劲  主要是还是布线  线是一次有一次的改  每条线都必须至少该3次  这么多的线 来来回回一个多月了
还是上图吧 这块行驱动板改了好几次    
连线图
0003.jpg
PCB正面
002.jpg
PCB反面
0001.jpg
回复

使用道具 举报

 楼主| 发表于 2011-3-30 14:13 | 显示全部楼层
严重谢谢!!
让我仔仔细细看看核实以后,报有关人员评估以后,再考虑如何制作事项。
回复

使用道具 举报

本版积分规则

QQ|一淘宝店|手机版|商店|一乐电子 ( 粤ICP备09076165号 ) 公安备案粤公网安备 44522102000183号

GMT+8, 2026-1-11 17:24 , Processed in 0.033997 second(s), 27 queries , Gzip On.

Powered by Discuz! X3.5

© 2001-2025 Discuz! Team.

快速回复 返回顶部 返回列表