一乐电子

 找回密码
 请使用微信账号登录和注册会员

QQ登录

只需一步,快速开始

微信扫码登录

手机号码,快捷登录

手机号码,快捷登录

搜索
楼主: shqi2003

手工制作1.9mm的模块的16X64双色点阵屏(下)PCB制作

 火... [复制链接]
发表于 2011-3-30 16:57 | 显示全部楼层
PCB画的真漂亮
回复

使用道具 举报

 楼主| 发表于 2011-3-30 17:48 | 显示全部楼层
继续作业  哎呀这个东西太伤脑筋了 显示板基本完成 大家请看
显示板基本完成 大家看看哪里需要改进

显示 ...
cvi670 发表于 2011-3-27 17:34 https://www.yleee.com.cn/images/common/back.gif



    能不能把全部资料发到我邮箱,谢谢!!
shqi2003@sohu.com
回复

使用道具 举报

发表于 2011-3-30 22:34 | 显示全部楼层
本帖最后由 cvi670 于 2011-3-30 23:11 编辑

当然可以了  邮件已发送注意查收
回复

使用道具 举报

发表于 2011-3-31 07:08 | 显示全部楼层
辛苦啦!!!
没有看出来,行驱动板是怎么样和主板连接的?
回复

使用道具 举报

 楼主| 发表于 2011-3-31 13:12 | 显示全部楼层
本帖最后由 shqi2003 于 2011-3-31 13:14 编辑
当然可以了  邮件已发送注意查收
cvi670 发表于 2011-3-30 22:34 https://www.yleee.com.cn/images/common/back.gif



    资料已经收到,谢谢!!

刚才初步看了看,先上下板连接问题问问,待详细看了以后再请教。
      
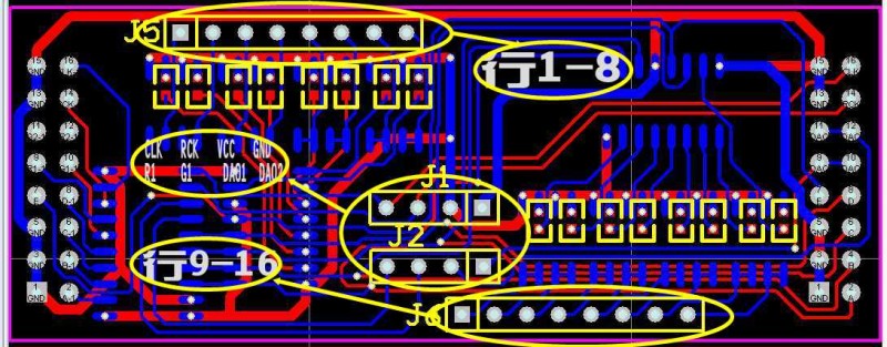
行驱动板J1,J2和屏J1,J2有连接插口。
                 J1
  O        O          O          O
CLK     STR      VCC       GND
                 J2      
  O        O          O          O
R1       G1     OUTR1   OUTG1

行驱动板J5,J6有连接插口,但是在屏板上没有找到J5,J6有连接插口。
回复

使用道具 举报

发表于 2011-3-31 13:29 | 显示全部楼层
本帖最后由 cvi670 于 2011-3-31 13:35 编辑

行控制板  插在显示板的后面中间位置  行1-8 引脚在B板的上边一行插槽  行9-16引脚在B板的下边一行引脚
还是请看图吧  
显示板
002.jpg
行驱动板   由于空间实在是不能再放下任何东西了排针就省了 直接用点阵引脚针吧
0003-1.jpg
不知道我说明白了没有     对了我的QQ373702655 可以QQ联系
回复

使用道具 举报

发表于 2011-3-31 13:52 | 显示全部楼层
行控制板  插在显示板的后面中间位置  行1-8 引脚在B板的上边一行插槽  行9-16引脚在B板的下边一行引脚 ...
cvi670 发表于 2011-3-31 13:29 https://www.yleee.com.cn/images/common/back.gif

谢谢解释。
很好的创意!
就是不知道,会不会有接触不良的问题?
   
回复

使用道具 举报

发表于 2011-3-31 14:39 | 显示全部楼层
谢谢解释。
很好的创意!
就是不知道,会不会有接触不良的问题?
无锡风 发表于 2011-3-31 13:52 https://www.yleee.com.cn/images/common/back.gif


不用接插件了。直接焊接。
回复

使用道具 举报

发表于 2011-3-31 14:48 | 显示全部楼层
直接焊上最好  还牢固
回复

使用道具 举报

 楼主| 发表于 2011-3-31 14:56 | 显示全部楼层
直接焊上最好  还牢固
cvi670 发表于 2011-3-31 14:48 https://www.yleee.com.cn/images/common/back.gif



    另外上下板有没有地方能不能搞2个固定孔。
或者
插口.jpg
回复

使用道具 举报

本版积分规则

QQ|一淘宝店|手机版|商店|一乐电子 ( 粤ICP备09076165号 ) 公安备案粤公网安备 44522102000183号

GMT+8, 2026-3-4 16:22 , Processed in 0.031762 second(s), 27 queries , Gzip On.

Powered by Discuz! X3.5

© 2001-2025 Discuz! Team.

快速回复 返回顶部 返回列表