一乐电子

 找回密码
 请使用微信账号登录和注册会员

QQ登录

只需一步,快速开始

微信扫码登录

手机号码,快捷登录

手机号码,快捷登录

搜索
楼主: shqi2003

手工制作1.9mm的模块的16X64双色点阵屏(下)PCB制作

 火... [复制链接]
发表于 2011-4-10 18:54 | 显示全部楼层
0.3的孔,已经是机械钻孔的极限了。。要激光打孔了,所以价格就上去了。
回复

使用道具 举报

 楼主| 发表于 2011-4-10 20:39 | 显示全部楼层
谢谢沈兄先:

            LED屏沈兄是老玩家,您看不明白,说明有错,刚查了下二板的 ...
倪大德 发表于 2011-4-10 16:33 https://www.yleee.com.cn/images/common/back.gif



    倪工,资料已经分2个邮箱发给你了,怀疑我邮箱是不是有问题【因为上次发到厂家的资料说没有收到】。
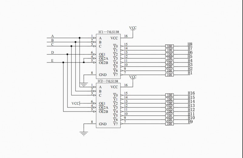
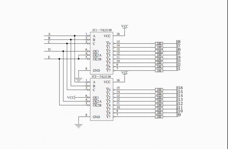
另外原理图里面的138输出的H1--H16,对应显示屏的H1-H16。如图。
138.jpg
模块板.jpg
回复

使用道具 举报

发表于 2011-4-10 22:35 | 显示全部楼层
支持,等套件!
回复

使用道具 举报

发表于 2011-4-11 07:26 | 显示全部楼层
0.3的孔,已经是机械钻孔的极限了。。要激光打孔了,所以价格就上去了。
785418837 发表于 2011-4-10 18:54 https://www.yleee.com.cn/images/common/back.gif


          OK!


倪工,资料已经分2个邮箱发给你了,怀疑我邮箱是不是有问题【因为上次发到厂家的资料说没有收到】 ...
shqi2003 发表于 2011-4-10 20:39 https://www.yleee.com.cn/images/common/back.gif



          按您的接口号----重新画的PCB资料已发邮箱!


未命名.GIF
回复

使用道具 举报

发表于 2011-4-11 10:37 | 显示全部楼层
138那样级联是不是不好控制?

三极管的驱动电流够吗?
回复

使用道具 举报

 楼主| 发表于 2011-4-11 17:01 | 显示全部楼层
138那样级联是不是不好控制?

三极管的驱动电流够吗?
weihegeng 发表于 2011-4-11 10:37 https://www.yleee.com.cn/images/common/back.gif



    请给我核实一下,我的样板驱动三极管用的是5610,原来点阵屏上拆下来的,使用后没有发现问题,经查资料5610是50V、0.8A,0.625W.体积比8550大。

    这次准备用8550,资料显示40V,1.5A,1W,体积比5610小。

    今天换了2个8550,显示亮度没有区别,如果PCB板做好以后8550不行再换大一点电流的三极管,位置应该可以。

    现在我的试验板已经不能再试了,【快成糨糊板了】。
回复

使用道具 举报

 楼主| 发表于 2011-4-11 17:11 | 显示全部楼层
OK!





          按您的接口号----重新画的PCB资料已发邮箱!
倪大德 发表于 2011-4-11 07:26 https://www.yleee.com.cn/images/common/back.gif



    倪工辛苦了,资料收到,做了试验,看了好事要多磨了,不好意思麻烦你了,可又没有办法,请多多包函。
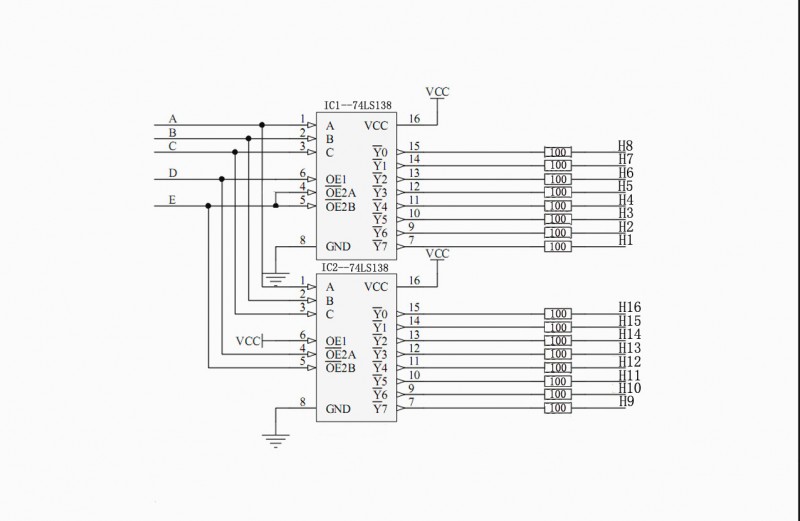
经过试验这次修改的和我试验OK的138连接图还是有区别,结果用单片机显示是上下反了【如果用单片机可以在取模时取上下反】,但是用控制卡显示也是反的,如图,但是很多控制卡没有这个功能。
单片机显示.JPG

控制卡显示.JPG
回复

使用道具 举报

 楼主| 发表于 2011-4-11 17:13 | 显示全部楼层
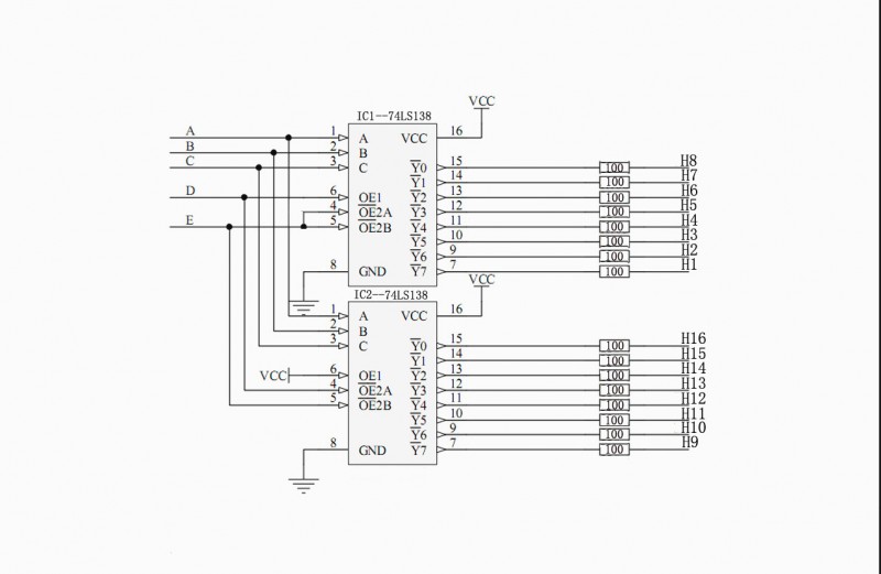
这是我试验OK的显示板H1--H16图
实验OK的显示板图.jpg

这个是138的连接图。
实验OK的138图.jpg
回复

使用道具 举报

 楼主| 发表于 2011-4-11 17:15 | 显示全部楼层
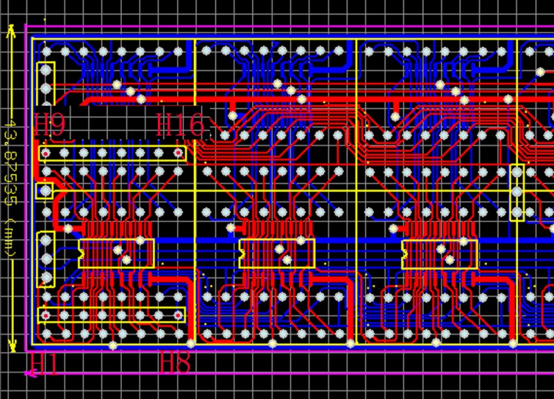
这次你给我的PCB板试验后发现不一样的地方。
现在行板138图.jpg
行板H1-H16示意图.jpg
回复

使用道具 举报

发表于 2011-4-11 18:22 | 显示全部楼层
回复 129# shqi2003


            区别在于你我图中的138接法不同而已!这不难!

            方法:将IC1 和IC2 74LS138中的ABCDE对调一下就行了!


            为防止改动麻烦,又重新改板了,刚发至你邮箱!请查收!如有时间请试一下!内有接口说明图!
回复

使用道具 举报

本版积分规则

QQ|一淘宝店|手机版|商店|一乐电子 ( 粤ICP备09076165号 ) 公安备案粤公网安备 44522102000183号

GMT+8, 2025-11-24 03:00 , Processed in 0.038804 second(s), 28 queries , Gzip On.

Powered by Discuz! X3.5

© 2001-2025 Discuz! Team.

快速回复 返回顶部 返回列表