一乐电子

 找回密码
 请使用微信账号登录和注册会员

QQ登录

只需一步,快速开始

微信扫码登录

手机号码,快捷登录

手机号码,快捷登录

搜索
楼主: shqi2003

手工制作1.9mm的模块的16X64双色点阵屏(下)PCB制作

 火... [复制链接]
发表于 2011-4-12 13:49 | 显示全部楼层
支持一下!
回复

使用道具 举报

发表于 2011-4-12 16:40 | 显示全部楼层
我们这里印制板厂的普通工艺要求是:
1.最小线宽:0.2mm(8mil).
2.最小间距:0.2mm(8mil).
3.最小通孔孔径:0.4mm(16min).
  对应外径>=0.6mm(25min).
为了节约费用,可以参考。
回复

使用道具 举报

发表于 2011-4-13 10:36 | 显示全部楼层
【【【【重新检测点阵模块!点阵反了】】实际这些没有问题,本来就是人为的,因为这个模块是按顺 ...
shqi2003 发表于 2011-4-12 13:46 https://www.yleee.com.cn/images/common/back.gif


            沈兄:

             重改板主要原因是原板不是很满意,尤其是和行板的连接。

现和行板采用双排(上下)插比较方便。并增加固定孔。这样比较好!

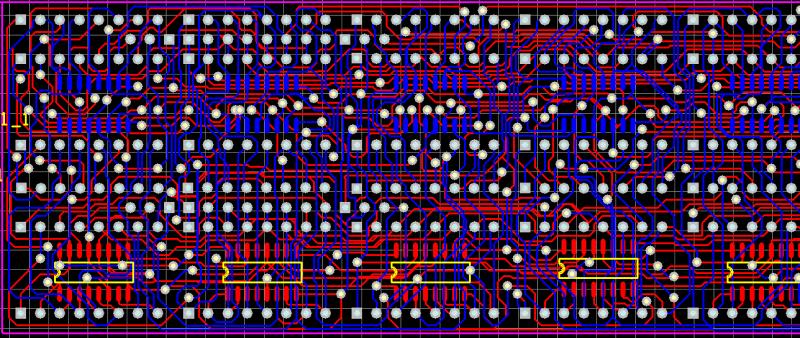
             现点阵显示板用的是窄带贴片595。主要是方便自动布线,结果发现自动布线结果不是很满意!

布线太乱!实在是无法核对!

             这么小的空间,16块电路,布线确实是个问题!


      自动布线图.GIF


            无奈只好手工布线!边画边核对,化了整二天时间,感觉好多了,只是眼晴有些受不了!


    点阵显示板图.GIF


          现和行板连接方式改为:


         接口图.GIF

行板图.GIF
回复

使用道具 举报

发表于 2011-4-13 11:05 | 显示全部楼层
本帖最后由 倪大德 于 2011-4-13 11:09 编辑

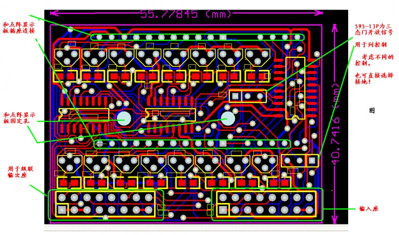
接口定义图  



    输入接口.GIF

       245缓冲接口图.GIF


输出接口定义图.GIF



         沈兄,稍作下整理后,将资料发给你!



         另手中无窄带595贴片,请打印一下,看脚位是否正确!




         务请审核。我现在容易犯晕!
回复

使用道具 举报

发表于 2011-4-13 11:20 | 显示全部楼层
本帖最后由 倪大德 于 2011-4-13 11:34 编辑

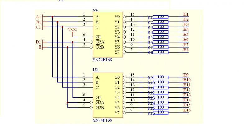
关于138是常用的接法!会略有不同! 实质是一样的!


     我图中接法:   (这样的接法好处是从上到下顺序输出)





138.GIF




138——1.GIF



138-2.GIF
回复

使用道具 举报

 楼主| 发表于 2011-4-13 13:28 | 显示全部楼层
实实在在的严重感谢倪工!!
回复

使用道具 举报

发表于 2011-4-13 14:01 | 显示全部楼层
回复 156# 倪大德


    倪工这样接的138比较合常规,E低电平有效,控制使能

    DCBA四位BCD码刚好对应16行输出。
回复

使用道具 举报

 楼主| 发表于 2011-4-13 16:36 | 显示全部楼层
本帖最后由 shqi2003 于 2011-4-13 16:37 编辑
接口定义图  



   

      






         沈兄,稍作下整理后,将资料发给你!



  ...
倪大德 发表于 2011-4-13 11:05 https://www.yleee.com.cn/images/common/back.gif



    资料收到,特漂亮 谢谢倪工, 今天晚上半夜时分安安静静的好好看看。
回复

使用道具 举报

发表于 2011-4-13 21:14 | 显示全部楼层
支持下!辛苦了!
回复

使用道具 举报

 楼主| 发表于 2011-4-13 21:53 | 显示全部楼层
本帖最后由 shqi2003 于 2011-4-13 22:03 编辑
接口定义图  



   

      






         沈兄,稍作下整理后,将资料发给你!



  ...
倪大德 发表于 2011-4-13 11:05 https://www.yleee.com.cn/images/common/back.gif



    倪工:

核实1】    其他核对在继续中。
显示PCB长度:单模块尺寸如果是21.875mm,一排8个模块如果一个一个模块放在一起的尺寸,最小尺寸是21.875mmX8=175mm,刚才实际测量了一下也是175mm这个尺寸,现在显示板尺寸是173.736mm,会不会到后面几个模块会插不上去。
核实2】
显示PCB高度:2个模块是21.875mmx2=43.75mm,现在显示板尺寸是43.18mm.   这里因为只有2个模块,好像问题还不大。

模块尺寸.jpg
回复

使用道具 举报

本版积分规则

QQ|一淘宝店|手机版|商店|一乐电子 ( 粤ICP备09076165号 ) 公安备案粤公网安备 44522102000183号

GMT+8, 2026-5-29 23:11 , Processed in 0.041848 second(s), 28 queries , Gzip On.

Powered by Discuz! X3.5

© 2001-2025 Discuz! Team.

快速回复 返回顶部 返回列表