M8V7数控电源部分元件参数选择说明
作者: dradeng
2012/2/16: 多谢楼下兄弟的提醒,之前对PWM和过采样方面的描述确实有混淆的地方,已经做了相应的更改,谢谢。
————————————————————————————————————
做电源或者用电源,精度总是经常提到的问题,在有限的条件下,如何才能尽量发挥出电路性能确实是个不容易掌控的问题。
记得有兄弟在论坛帖子中也提到过电路中的元件参数如何选取,现共享一下我的测试结果供大家参考:
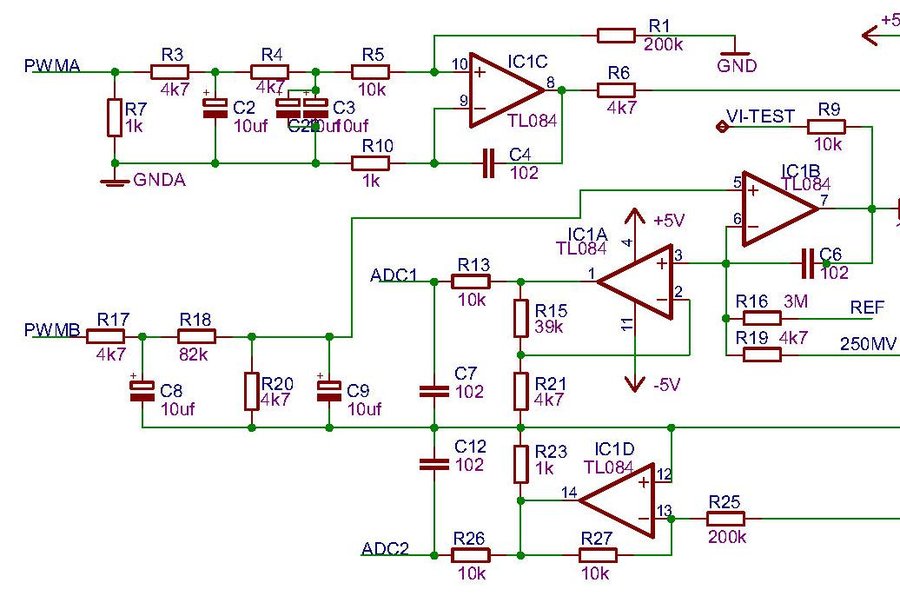
Gandf的M8V7数控电源,浩祺心的套件,电路图:

11111.jpg (86.24 KB, 下载次数: 88)
2012-2-13 11:13 上传
下面的参数计算考虑的前提为:(大家也可以根据自己的实际情况来改动相关元件)
浩祺心的套件,因为设计时考虑用HP32V电源做输入,综合考虑此电源输出电压和电流来说,我觉得改到36~38V比较合适,
此时,数控电源的最终输出能保证30V5A以上,
几处ADC/DAC的相关元件及其计算方法:
1. 输出电压控制PWMA:R3,R4,R5,R1, PWMA经过2级阻容滤波后接入运放,
PWM的输出范围为0~5V,电源最大输出电压为Vo=PWMA*R1/(R3+R4+R5);
原电路是按照最大50V输出设计的,此套件中实际最大输出在33V以内,可以把R3、R4均改为10K,此时最大可控输出为5*200/(10+10+10)=33.3V
2. 输出电压测量:R25,R27,
ADC测量范围为0~2.5V,ADC=Vo*R27/R25,
R25和R27分别选200K和10K时,最大测量电压为50V
如果在200K上再并一个470K电阻,最大测量电压为2.5*10/(200//470)=35.7V,(略大于最大数控输出理论值33.3V)
M8的是10位芯片,对应的步进精度为33/1000=33mV左右,
Gandf的程序做了3位过采样,13位的理论步进精度为35.7/8000=约4.5mV。
数控输出和反馈后再微调,我觉得总共引入2个不进的误差是可能的。此为理论分析,实验结果请见图。
3. 输入电压测量:R8,R11,ADC=R11/(R11+R8)
套件中的输入电压为调整管的输入电压(即电压跟随模块的输出电压)
图中的3M-200K的配置对应可测量的最大输入电压值为2.5*(3000+200)/200=40V
如果超出40V,请更改阻值。
4. 恒流设置PWMB:R17,R18,R20,
恒流值=[PWMB*R20/(R17+R18+R20)-4mV]/Rx,4mV为偏执电压,Rx为检流电阻,
(为防止运放失调,给运放加的偏执电压为:Vref*R19/(R16+R19)=2500*4.7(3000*4.7)=约4mV)
PWM的输出范围为0~5V,对应可以计算出运放输入端的变化范围为0~271mV,对应的电流采样可控范围为0~267mV,
5. 电流测量ADC:R15,R21
ADC=(Io*Rx+4mV)*R21/(R15+R21)
ADC采样范围是0~2500mV,对应可计算出电流采样端的范围是0~264mV
电流测量和恒流设置部分的分压比大小设置是一致的,如果更改的电话需要同时都更改,还是通过调整检流电路Rx来的方便。
如果用康铜丝、锰铜丝的话就可以很方便的通过调整Rx的大小来合理利用整个调整范围。
假如,Rx选50豪欧,最大可设置电流为:264/50=5.28A,
10位DAC,理论步进值为:5280/1000=5.28mA
10位DAC过采样至13位,理论步进值为:5280/8000=约0.7mA
以上为理论分析,下面是实验测试结果:
我的万用表也垃圾的很,给大家看的不是绝对精度,请看按照1个步进调整调整电压、电流时,实际的最终输出电压、电流的步进精度。
影响电源整体精度的因素其实还很多,比如温飘等在这里就撇开不谈了,请大家不要钻牛角尖。
电压从4.96V~5.04V按照10mV步进调整(10mV并非实际调整步进的整数倍):



